全区一等奖获奖最多!我校教师在自治区级教师教学能力比赛中荣获佳绩
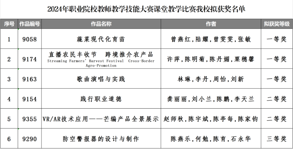
2024年8月5日,广西壮族自治区教育厅公示了2024年职业院校教师教学技能大赛课堂教学比赛成绩。我校共派出6个参赛项目,全部获奖,获奖率达100%。其中,获得一等奖3项,二等奖2项,三等奖1项。此次参赛我校是全区一等次获奖最多的中职院校之一,也是我校参加教学能力大赛历史上获得一等次项目最多的一年,创下了参加区赛的新高。

区赛教师合影
此次大赛由广西高等教育学会职业院校信息化教学专业委员会组织,旨在深化新时代教师队伍建设,推进职业教育教学改革。比赛内容涵盖了多个领域,参赛教师们通过展示先进的教学理念和方法,充分体现了我校教师专业水平和创新能力。
在此次比赛中,我校教师不仅展示了扎实的教学基本功,还结合新经济、新技术、新业态的发展需求,将智能技术、数字技术融入专业教学内容,这些创新的教学方式得到了评委的高度认可。

获奖名单
此次成绩的取得离不开学校领导的高度重视和大力支持。学校通过组织动员会和指导专家聘任仪式,为参赛教师提供了全方位的支持和服务,帮助参赛教师不断提升教学能力,打造特色鲜明的教学项目。
此次自治区级教师教学能力比赛的成功,不仅提升了我校教师的教学水平,也为学校的教育教学质量注入了新的动力。未来,我校将继续坚持“以赛促教、以赛促研、以赛促建、以赛促改”的方针,进一步提高教师的师德践行能力、专业教学能力和综合育人能力,推动示范性教学,全面提升教师专业水平和创新能力。
总之,我校在此次自治区级教师教学能力比赛中所取得的辉煌成绩,是全体教师共同努力的结果,也是我校教育教学改革成果的体现。希望全体教师珍惜荣誉,再接再厉,在今后的工作中继续发挥示范带头作用,为学校的发展贡献更多力量。

作品《蔬菜现代化育苗》一等奖获奖团队合影

作品《直播农民丰收节 跨境推介农产品》一等奖获奖团队合影

作品《歌曲演唱与实践》一等奖获奖团队合影

作品《践行职业道德》二等奖获奖团队合影

作品《VR/AR技术应用—芒编产品全景展示》二等奖获奖团队合影